History of value stream mapping. Value stream mapping is a lean tool that is used to visualize a production process. Value ...
History of value stream mapping. Value stream mapping is a lean tool that is used to visualize a production process.
Value Stream Mapping Leanmanufacturing It
Value stream mapping became a popular practice with the rise of lean in the second half of 20th century.
Come fare vsm. This value stream mapping tutorial aims to help you familiarize yourself with the concept of value stream mapping. This passage complete value stream mapping guide helps you better understand value stream mapping. Value stream mapping helps you to see and understand the flow of material and information as a product or service makes its way through the value stream.
Connect with friends family and other people you know. Professionally designed value stream mapping templates make you instantly productive. Negli anni 80 ai vertici della casa automobilistica giapponese si decise ad attuare una politica di abbattimento degli sprechi nei processi produttivi.
Create an account or log into facebook. E il primo strumento da utilizzare in ordine di tempo perche indica dove e piu opportuno applicare gli altri ed e fondamentale per il successo dellimplementazione perche permette di costruire un solido e comprensivo piano di azione. La mappatura del flusso del valore e il primo e forse piu importante strumento lean.
La value stream mapping e un metodo di visualizzazione grafica che fonda le proprie radici nella filosofia produttiva di toyota. Ricchi vs poveri al mare ipantellas ipantellas. It offers a detailed overview on everything related to vsm from its origin to steps you should follow when carrying out a value stream map analysis.
It was one of the foundations that made the toyota production system a manufacturing sensation although by that time the term vsm was not present. Share photos and videos send messages and get updates. With dozens of standard value stream mapping symbols including kanban signals kaizen bursts and much more simply choose the value stream map example that is most similar to your project and customize it to suit your needs.
Lezioni di italiano in videoconferenza con lautore di questi video. Come spiare un telefono trucchi geniali ipantellas duration. Google allows users to search the web for images news products video and other content.
Value stream mapping is one of commonly used lean management skills.
Value Stream Mapping Leanmanufacturing It
Value Stream Mapping Leanmanufacturing It
Value Stream Mapping Leanmanufacturing It
Lezione 4 Creazione Vsm Parte 3 Di 4 Lean Youtube
8 Steps Of Future State Vsm Design Mudamasters
Value Stream Mapping Tutorial Value Stream Mapping Explained
Value Stream Mapping Tutorial Value Stream Mapping Explained
La Value Stream Mapping Come Implementare Il Lean Thinking
La Value Stream Mapping Come Implementare Il Lean Thinking
Value Stream Mapping 4 Creare La Situazione Corrente Del Value Stream
Come Disegnare Le Mappe Del Valore Value Stream Mas Management
1 4 Value Stream Mapping Youtube
Value Stream Mapping Software Vsm Tools Online App And Download
Value Stream Mapping Tutorial Value Stream Mapping Explained
Value Stream Mapping 4 Creare La Situazione Corrente Del Value Stream
Value Stream Mapping La Guida Completa Make Consulting
Value Stream Mapping The Lean Six Sigma Company Italia S R L
Pdf Value Stream Mapping And Analysis Of Product Development
Value Stream Mapping Software Vsm Tools Online App And Download
Ses 1 6 Value Stream Mapping Basics Youtube
Value Stream Mapping The Lean Six Sigma Company Italia S R L
Come Implementare La Vsm Nel Lean Office Per Eliminare Gli Sprechi
Urgent Friends Share With Your Social Major Surendra Poonia
Value Stream Mapping La Guida Completa Make Consulting
Lezione 3 Introduzione Strumenti Lean Youtube
Current State Vsm Value Stream Map Stock Image Image Of Analyse
Https Courses Washington Edu Ie337 Value Stream Mapping Pdf
Value Stream Mapping Tutorial Value Stream Mapping Explained
Ppt Value Stream Mapping Powerpoint Presentation Free Download
Value Stream Mapping Cartografare I Processi Alimentare Lean
Value Stream Mapping La Guida Completa Make Consulting
Perche La Value Stream Mapping Vsm E Cosi Fondamentale Come
Value Stream Mapping Cartografare I Processi Alimentare Lean
Il Value Stream Mapping Vsm Ppt Scaricare
Value Stream Mapping Implementation In The Third Sector
Value Stream Mapping La Mappatura Del Valore In Azienda
Value Stream Mapping Software Vsm Tools Online App And Download
Vsm Video Replay App App Su Google Play
Https Hal Archives Ouvertes Fr Hal 01417624 Document
Vsm Villa Santa Maria Equestrian Center Posts Facebook
Value Stream Mapping 4 Creare La Situazione Corrente Del Value Stream
Initial Vsm Development Cycle Download Scientific Diagram
Value Stream Mapping Cartografare I Processi Alimentare Lean
Pdf Value Stream Mapping A Lean Production Methodology
Value Stream Mapping Examples With Calculations
Lezione 4 Creazione Vsm Parte 3 Di 4 Lean Youtube
Value Stream Mapping Software Vsm Tools Online App And Download
Value Stream Mapping Cartografare I Processi Alimentare Lean
Https Courses Washington Edu Ie337 Value Stream Mapping Pdf
Value Stream Mapping Le Migliori Tecniche Di Lean Manufacturing
Value Stream Mapping La Guida Completa Make Consulting
Vsm Deutschland Gmbh Singer Bsm203 Lint Remover White Amazon Co
Value Stream Mapping Industria Meccanica Come Identificare Gli
Https Ejurnal Esaunggul Ac Id Index Php Inovisi Article Download 970 898
Value Stream Mapping The Lean Six Sigma Company Italia S R L
Http Kth Diva Portal Org Smash Get Diva2 609344 Fulltext01 Pdf
Stamattina Vi Trovate Dalla Parte Giusta Grazie Opiemme
Perche La Value Stream Mapping Vsm E Cosi Fondamentale Come
Ppt Vsm Symbols Powerpoint Presentation Free To Download Id
Very Secret Messages App Su Google Play
Value Stream Mapping Cartografare I Processi Alimentare Lean
Alex Everitt Author At S A Partners Page 16 Of 19
Value Stream Mapping How To Visualize Work And Align Leadership
Http Kth Diva Portal Org Smash Get Diva2 609344 Fulltext01 Pdf
Simple Value Stream Mapping Example
Vsm Lean Manufacturing Leadership
Value Stream Mapping Cartografare I Processi Meccanica
Qualified It Specialist M F D For Systems Integration
Discipline Snelle Value Stream Management E Value Stream Mapping
Value Stream Mapping 4 Creare La Situazione Corrente Del Value Stream
Http Kth Diva Portal Org Smash Get Diva2 609344 Fulltext01 Pdf
Example For Configuring Vpn Over Centralized Nat Inter Chassis Hot
Value Stream Mapping La Guida Completa Make Consulting
Value Stream Mapping Cartografare I Processi Alimentare Lean
Discipline Snelle Value Stream Management E Value Stream Mapping
Come Implementare La Vsm Nel Lean Office Per Eliminare Gli Sprechi
Ajay 1712 On Twitter Moreover Truth Has Come Out Means D Fake
Vsm International Hotel Amravati Reviews Photos Offers
Vs Stranger Stuff Special Send In The Clowns Vsm Engine Nerd
Value Stream Mapping Cartografare I Processi Meccanica
The 5 Top Rules In Building Business Model
Value Stream Mapping Software Vsm Tools Online App And Download
Vsm Handcrafted Designs Livejournal
Congrats To My Junior Younger Brother Major Surendra Poonia
Vsm Lean Manufacturing Leadership
Final Vsm Development Cycle Download Scientific Diagram
Discipline Snelle Value Stream Management E Value Stream Mapping
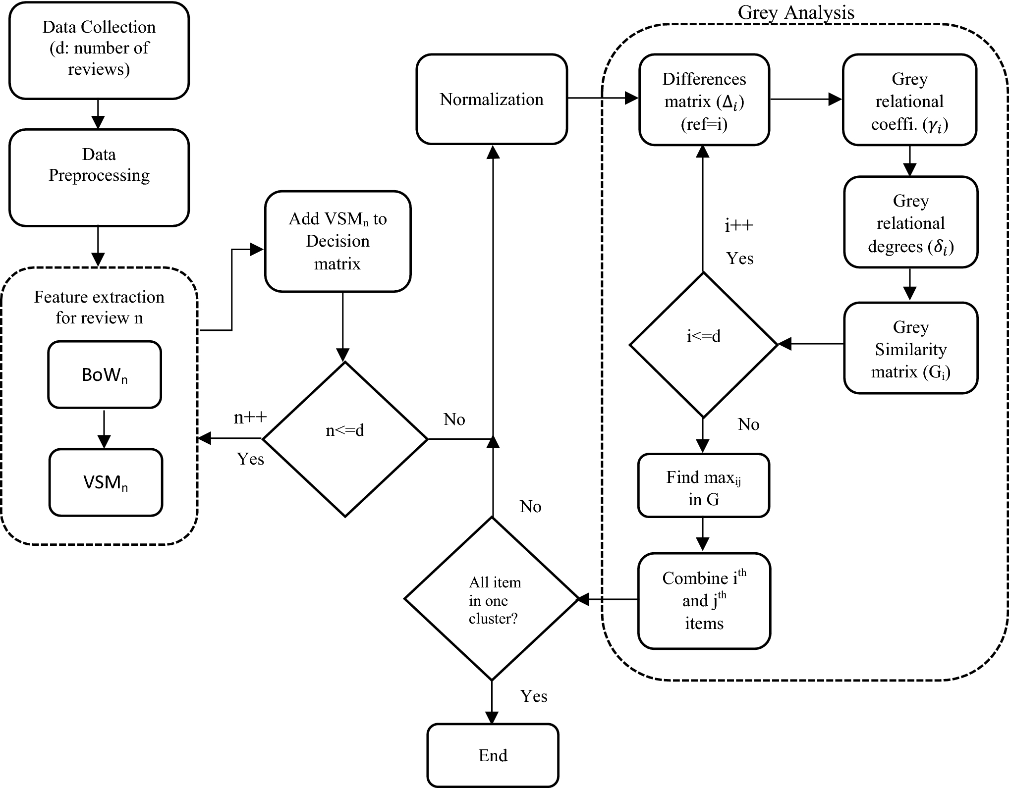
A Novel Short Text Clustering Model Based On Grey System Theory





COMMENTS